| Name | Last modified | Size | Description | |
|---|---|---|---|---|
| Parent Directory | - | |||
| FLOW_REVIEW.md | 2025-12-29 15:52 | 9.4K | ||
| OTCreationController.php | 2025-12-29 15:29 | 2.3K | ||
| OTCreationService.php | 2025-12-29 15:30 | 22K | ||
| README.md | 2025-12-29 15:49 | 6.5K | ||
| cartec_api/ | 2025-12-30 13:34 | - | ||
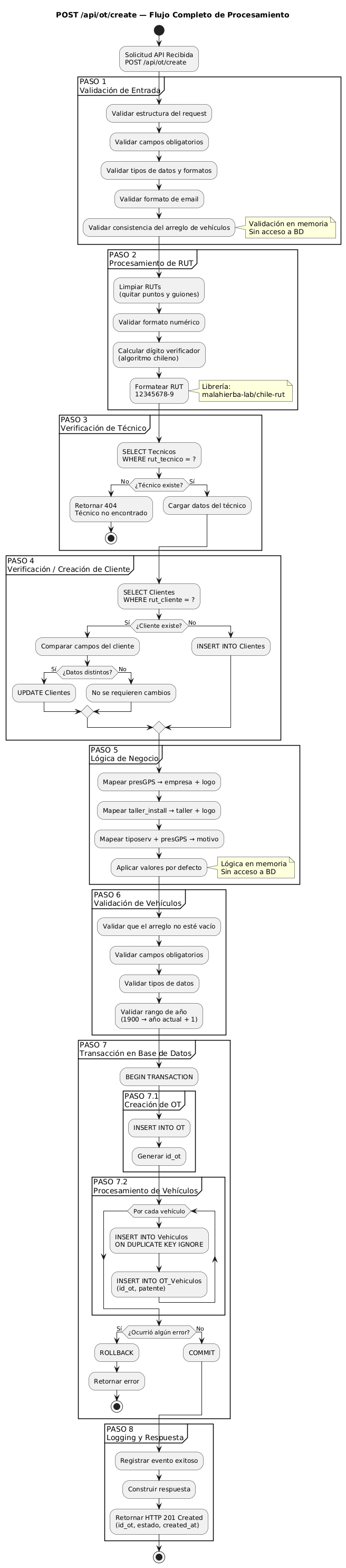
| create_ot_mockup_flow.png | 2025-12-29 18:03 | 197K | ||
| express_api_mock.js | 2025-12-29 18:49 | 7.8K | ||
| mock_ot_creation.js | 2025-12-29 15:49 | 30K | ||
| procedure_mockup.sql | 2025-12-29 18:00 | 6.9K | ||
| request_example.json | 2025-12-29 15:29 | 677 | ||
| revised_procedure.sql | 2025-12-29 18:37 | 6.1K | ||
| routes_example.php | 2025-12-29 15:29 | 1.4K | ||
| structure.sql | 2025-12-29 18:02 | 43K | ||
| test_example.php | 2025-12-29 15:29 | 9.0K | ||